| Total power | 7-65kw |
| Number of lamps | 16-192 pieces |
| Equipment size | 1400*200*2100/1400*2400*2100mm |
| Equipment model | GYH |
| Equipment power | 5.12-61.44kw |
| Number of modules | 2-24 |
| Water treatment volume | 5000-60000m³/d |
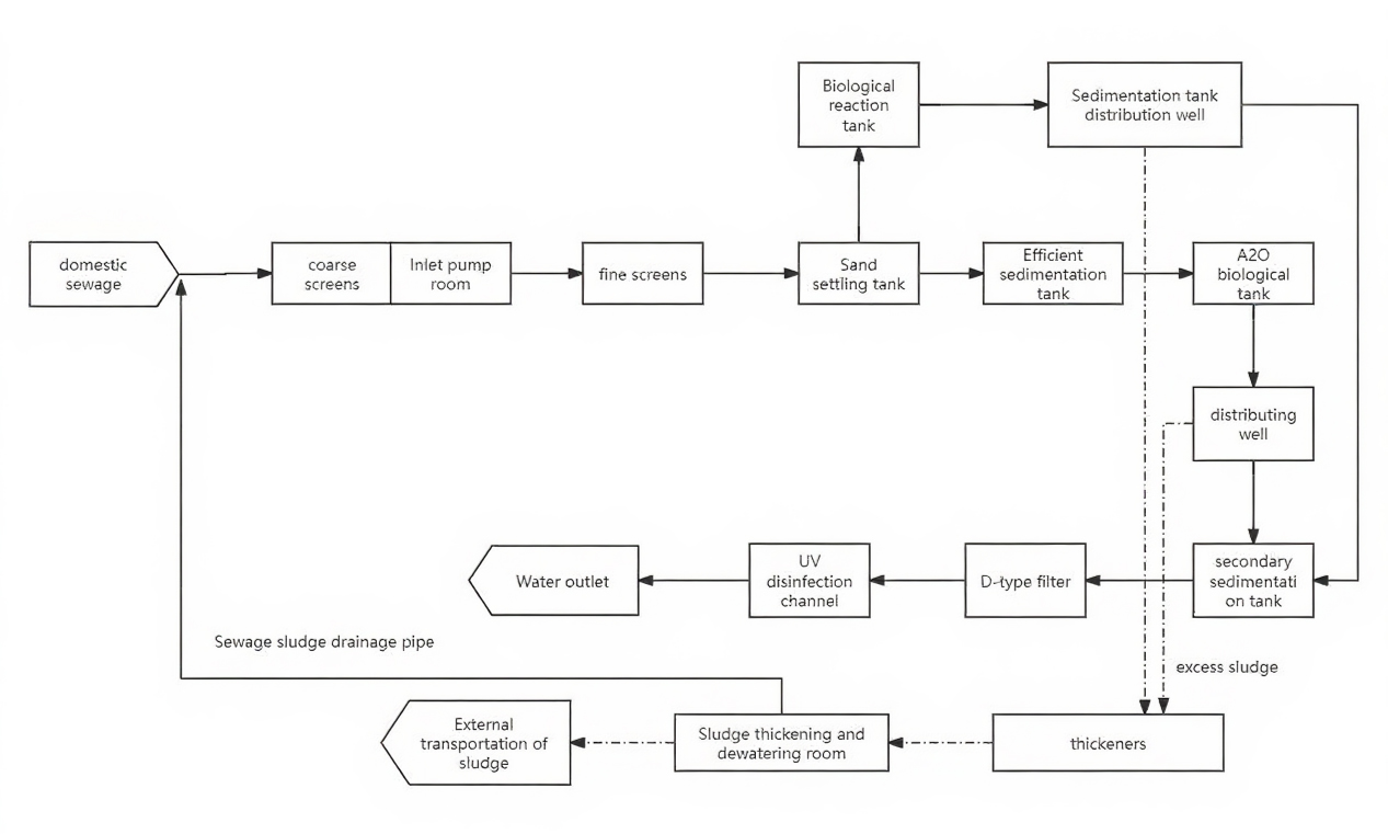
Product Working Principle
Detailed parameters of each component:
1.Lamp: Imported Philips (Netherlands) with a lifespan of over 12,000 hours.

2.Ballast: Imported (Netherlands), microcomputer-controlled electronic ballast with high power factor (≥98%).

3.Quartz sleeve: Quartz 214; wall thickness 1.5mm; max working pressure ≤1.6Mpa.

1. Municipal domestic sewage treatment plant
2. Urban domestic sewage treatment plant
3. Rural domestic sewage treatment plant
4. Industrial park sewage treatment plant
5. Chemical wastewater treatment plant
6. Large water purification plant
7. Large tap water purification plant
8. Hospital sewage treatment plant

| Equipment model | Water treatment volume | Equipment size | Number of modules | Number of lamps | Equipment power | Total power |
| GYH-2I-8/320W | 5000m³/d | 1400mm*200mm*2100mm | 2 pieces | 16 pieces | 5.12kW | 7KW |
| GYH-4I-8/320W | 10000m³/d | 1400mm*400mm*2100mm | 4 | 32 pieces | 10.24KW | 12kW |
| GYH-6I-8/320W | 15000m³/d | 1400mm*600mm*2100mm | 6 pcs | 48 pcs | 15.36KW | 17KW |
| GYH-8I-8/320W | 20000m³/d | 1400mm*800mm*2100mm | 8 pcs | 64 pcs | 20.48KW | 22KW |
| GYH-12I-8/320W | 30000m³/d | 1400mm*1200mm*2100mm | 12 | 96 sticks | 30.72KW | 32KW |
| GYH-14I-8/320W | 35000m³/d | 1400mm*1400mm*2100mm | 14 pcs | 112 pcs | 35.84KW | 38KW |
| GYH-16I-8/320W | 40000m³/d | 1400mm*1600mm*2100mm | 16 pcs | 128 pcs | 40.96KW | 43KW |
| GYH-20I-8/320W | 50000m³/d | 1400mm*2000mm*2100mm | 20 | 160 pieces | 51.2KW | 55KW |
| GYH-24I-8/320W | 60000m³/d | 1400mm*2400mm*2100mm | 24 | 192 pieces | 61.44KW | 65KW |